上汽名爵MG4半固态电池上热搜!主流品牌电池对比来啦
- 好车市场
- 2026-01-19
- 10228

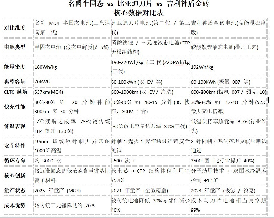
下面我们先用一张对比图表分析一下:

2025年成都车展,上汽名爵推出的全新MG4以6.58万元的起售价和半固态电池技术,打破了电动汽车行业的价格与安全壁垒,成为全球首款量产上车的半固态电池车型。
这款车最引人注目的特点是推出了”半固态安芯版”车型,官方指导价为10.28万元,限时补贴价仅为9.98万元。

在极端安全测试中,该电池包顺利通过“三方向、10针刺”实验,全程无冒烟、无起火,展现出极高的安全稳定性。

半固态电池在低温性能方面表现卓越。即便在-25℃的极寒环境下,电池仍能保持稳定的放电功率和快速充电能力。数据显示,MG4的半固态电池在-7℃热车状态下续航达成率75%,远超行业平均的60%左右。








